12
2025.07
必赢智慧决策与优化团队在国际权威期刊发表多准则共识分类的最新研究成果
近日,必赢智慧决策与优化团队在工程与人工智能交叉领域顶级期刊《Engineering Applications of Artificial Intelligence》(中国科学院大类一区TOP期刊, IF为8.0)发表多准则共识分类的最新研究成果。必赢为论文第一单位,微电子与数据科学学院2023级硕士研究生张室继为论文...
04
2025.07
必赢马克思主义学院郑洁教授在《中国教育报》发表理论阐释文章
必赢马克思主义学院郑洁教授在《中国教育报》2025年7月3日第6版,以“弘扬教育家精神 筑牢教育强国根基”为题,发表理论阐释文章。全文如下:强国必先强教,强教必先强师,强师重在铸魂。要以当代教育家精神之“魂”融入教师专业发展,为实现中华民族伟大复兴的中国梦贡献教育...
25
2025.06
必赢商学院董津津博士在国际高水平期刊发表技术与社会交叉领域最新研究成果
近日,商学院董津津博士在《Technology in Society》上发表技术与社会交叉领域最新研究成果。必赢为第一完成单位,商学院董津津博士为论文的第一作者、通讯作者。在中国经济向高质量发展转型之际,企业运营中的环境、社会和治理(ESG)问题备受关注。党的二十大报告指出要加快...
20
2025.06
必赢商学院方大春教授的资政文章被《安徽省情》刊载
近日,必赢商学院方大春教授撰写的资政文章《促进安徽省消费质效提升的路径研究》,被安徽省人民政府办公厅内刊《安徽省情》(2025年第3期)“特别关注”专栏刊载。文章分析了新形势下消费的经济效应特征和我省消费市场现状特征,从供给侧结构优化、市场机制完善、消费型社会建...
20
2025.06
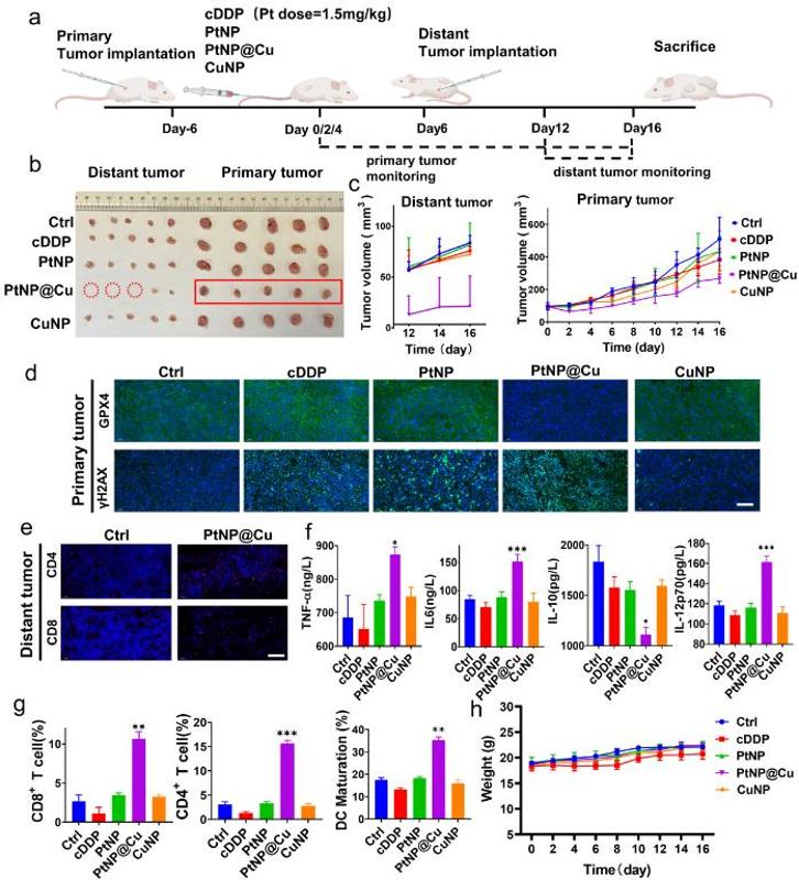
必赢靶向分子探针与药物化学生物学团队在国际权威期刊发表纳米催化抗肿瘤的最新研究成果
近日,必赢化学与化工学院靶向分子探针与药物化学生物学团队与中山大学合作,在纳米催化抗肿瘤方向取得新进展,相关成果发表在国际权威期刊《Angewandte Chemie International Edition》上。《Angewandte Chemie International Edition》是全球化学研究领域最具影响力的学术期...
17
2025.06
必赢化学与化工学院先进储能碳材料创新团队在国际权威期刊发表电化学储能领域系列研究成果
近日,化学与化工学院先进储能碳材料创新团队在水系锌碘电池方向取得新进展,相关研究成果发表在国际权威期刊《Energy & Environmental Science》。《Energy & Environmental Science》是能源和环境领域的权威期刊之一,由英国皇家化学会(Royal Society of Chemistry,RSC)出...